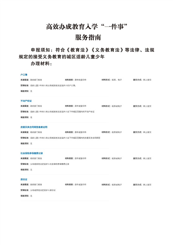
高效办成一件事“教育人学一件事”

长按二维码关注

来源:中方县人民政府网




信息来源说明

-原文地址-
http://www.zhongfang.gov.cn/zhongfang/c104610/202410/1f9047c4a6154d23860114a7f840b3fd.shtml
 

扫二维码

关注我们

不迷路^_^


我们愿景

城市更繁荣

乡村更美丽